株式会社 診断と治療社

学校心臓検診実践マニュアルQ&A 改訂第2版 突然死の可能性のある疾患の早期発見のために

2025年の『フォーカスアップデート版学校心臓検診のガイドライン』公開に伴い,最新情報を反映しボリュームアップ!AIツールを用いた心電図の自動判読や学校心臓検診のデジタル化など最新の動向を取り入れ,さらに充実の内容となりました.学校心臓検診実施に関する現場からの様々な疑問について,Q&A方式で具体的にわかりやすく解説.学校心臓検診に関わる医師,養護教諭,担任教諭にぜひご一読いただきたい1冊です.
定価:
4,400円(本体価格 4,000円+税)
発行日:
2026/02/26
ISBN:
9784787827364
頁:
240頁
判型:
B5
製本:
並製
在庫:
在庫あり
カートに入れる

電子版はこちらからご購入いただけます.

序文

改訂第2版の序文

 『学校心臓検診実践マニュアルQ&A』は2016年に発行された日本循環器学会,日本小児循環器学会合同の『学校心臓検診のガイドライン』をもとに,2018年に製作された.発行から7年が経ち,『フォーカスアップデート版 学校心臓検診のガイドライン』が2025年に改訂され,新たな治験が蓄積されたことから,本書も改訂を行うこととした.本書の特徴は学校心臓検診を行う上で問題となる点をQ&A方式で記載し,個々の疾患の特徴的な心電図や検査所見を具体的に挙げて解説している点である.
 Chapter 1は主に学校心臓検診の目的,施行にあたっての留意事項に関するQ&Aである.学校心臓検診は,その方法が各地域に任されており,統一されていないことから,抽出率も各地域で異なっている.
 Chapter 2は学校心臓検診のシステムについてのQ&Aである.本書で記載されている抽出のポイントを理解し,実践することで,学校心臓検診の質の向上が期待される.また幼稚園,保育園児に対する生活管理指導表を新たに作成し,就学前からの管理についても解説されている.
 Chapter 3は学校心臓検診を行った後にどのように指導を行っていくか,その管理指導方法,突然死予防を記載した.児童・生徒にQOLの高い学校生活を送ってもらい,突然死を予防することは学校心臓検診の重要な目的である.学校行事での具体的な管理方法,指導のポイントなども挙げてあり,学校関係の養護教諭,担任教諭にも参考にしてもらいたい.
 Chapter 4は児童・生徒によくみられる心臓病に関する章である.不整脈,心筋症,先天性心疾患,冠動脈異常,川崎病,肺高血圧での抽出基準,必要な検査方法,管理指導方法などを挙げている.新たな遺伝性不整脈など今後の治験が必要な疾患に関しても記述されている.
 Chapter 5は学校心臓検診を行う際にみられる種々の心電図変化,聴診所見,X線検査所見,心エコー所見などをどのように取り扱えばいいのか,その後の検査をどうするのかなどを具体的に示してある.
 Materialは心臓の構造,心肺蘇生手順などを参考資料として提示した.
将来はデジタル化,AI判読など学校心臓検診全体の方法も変化してくる可能性がある.心疾患の新たな治療薬剤,デバイス治療,カテーテル治療,心臓移植なども開発されており,管理をうまく行うことができれば児童・生徒のQOLを保つことができる可能性が増えている.本書が学校心臓検診に関わる循環器医,小児科医,循環器を専門にしていない医師,養護教諭,担任教諭の参考になれば幸いである.

2026年2月
編集者一同 代表
埼玉医科大学国際医療センター小児心臓科
住友 直方

目次

改訂第2版の序文
初版の序文
執筆者一覧
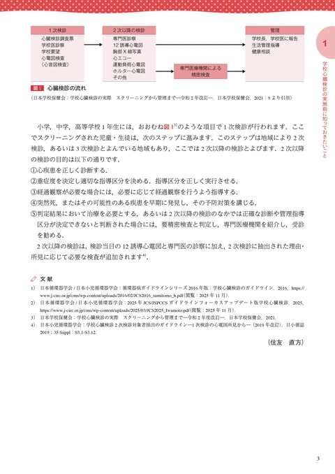
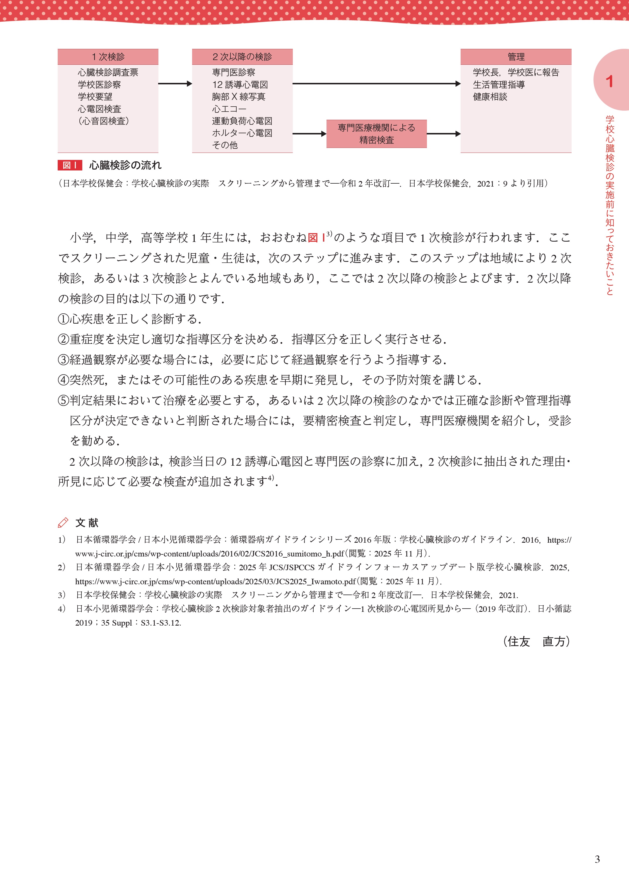
学校心臓検診のフローチャート

Chapter 1 学校心臓検診の実施前に知っておきたいこと
 Q1 学校心臓検診を実施する目的を教えてください
 Q2 学校心臓検診の実施前に,担任教諭や養護教諭に確認しておくべき事項を教えてください
 Q3 学校心臓検診が児童・生徒の心臓突然死予防に果たす役割を教えてください

Chapter 2 学校心臓検診の実施にあたって知っておきたいこと
 Q4 現在日本で実施されている学校心臓検診のシステムはどのようになっていますか?
 Q5 経過観察中の児童・生徒に対する学校心臓検診の実施について教えてください
 Q6 学校心臓検診における聴診の意義と方法について教えてください
 COLUMN 学校心臓検診での聴診所見と機器導入の可能性について
 Q7 1次検診における心電図検査について2次以降の検診対象者抽出までの流れを教えてください
 Q8 学校心臓検診において心電図自動解析装置(心電計自動解析装置)を利用する際の留意点を教えてください
 Q9 1次検診の検査結果から2次以降の検診の対象者を抽出するポイントを教えてください
 Q10 1次検診の検査結果から緊急性が認められる所見がみつかった際の対応方法を教えてください
 Q11 2次以降の検診の検査結果から要精密検査(専門医療機関受診)とする判定方法と児童・生徒およびその保護者への指導のポイントを教えてください
 Q12 「学校生活管理指導表」を作成する際の注意点を教えてください
 Q13 小学校での心臓検診実施の際の留意点を教えてください
 Q14 中学校・高等学校での心臓検診実施の際の留意点を教えてください
 Q15 1次検診および2次以降の検診の判定の際に見逃しやすい所見や疾患はありますか?
 Q16 学校心臓検診のデジタル化が必要といわれますが,その理由と留意点を教えてください
 Q17 学校心臓検診のデジタル化はどこまで進められていますか?先進的な地域の状況と今後の目標を教えてください

Chapter 3 学校心臓検診の実施後に知っておきたいこと
 Q18 心疾患をもつ児童・生徒やその保護者に対する日常生活における指導のポイントを教えてください
 Q19 心疾患をもつ児童・生徒の感染性心内膜炎予防のために必要な保護者への指導のポイントを教えてください
 Q20 学校行事(部活動・運動会その他イベント)の際の心疾患児や保護者,学校への健康管理指導について教えてください
 Q21 2020年の学校生活管理指導表と同時に改訂された日本学校保健会「学校生活管理指導表のしおり」の内容について解説してください
 Q22 学校における心肺蘇生やAED使用についての指導のポイントを教えてください

Chapter 4 児童・生徒によくみられる心臓病
A 不整脈
 Q23 児童・生徒に認められる不整脈にはどのようなものがありますか?また,その特性・注意点などがあれば教えてください
 Q24 学校で児童・生徒が気を失ってしまう原因と,その場合に,どのような対処をすればよいでしょうか?
 Q25 学校で児童・生徒が動悸を訴えた時の原因と,その場合に,どのような対処をすればよいでしょうか?
 Q26 QT延長症候群による突然死の危険性について教えてください
 Q27 WPW症候群による突然死の危険性について教えてください
 Q28 CPVTとその管理指導について教えてください
 Q29 就学年齢のBrugada症候群と管理指導について教えてください
 Q30 新しい遺伝性不整脈の種類と管理指導について教えてください
B 心筋症・心筋炎
 Q31 小児期の心筋症にはどのようなものがありますか?また,その管理指導はどのように行えばよいですか?
 Q32 小児期の心筋炎にはどのようなものがありますか?また,その管理指導はどのように行えばよいですか?
 Q33 心臓移植の対象になる疾患にはどのようなものがありますか?また,心臓移植後の管理指導はどのように行えばよいですか?
C 先天性心疾患
 Q34 左右短絡心疾患には主にどのようなものがありますか?また,1次検診での先天性心疾患の抽出基準や2次以降の検診で必要な検査項目などを教えてください
 Q35 右左短絡心疾患には主にどのようなものがありますか?また,1次検診での先天性心疾患の抽出基準や2次以降の検診で必要な検査項目などを教えてください
 Q36 児童・生徒にみられる弁疾患には主にどのようなものがありますか?また,1次検診での抽出基準や2次以降の検診で必要な検査項目などを教えてください
 Q37 手術をした先天性心疾患の児童・生徒に対する管理指導について教えてください
D 冠動脈異常
 Q38 冠動脈異常を学校心臓検診で抽出することは可能ですか?1次検診での抽出基準や2次以降の検診で必要な検査項目と管理指導などについて教えてください
E 川崎病
 Q39 川崎病の学校心臓検診における1次検診での抽出基準や2次以降の検診で必要な検査項目と管理指導などについて教えてください
F 高血圧
 Q40 特発性/遺伝性肺動脈性肺高血圧(I/HPAH)の1次検診での抽出基準や2次以降の検診で必要な検査項目と管理指導などについて教えてください
 Q41 小児の高血圧と心疾患との関連について教えてください
G スポーツ選手
 Q42 スポーツ選手の心臓検診で心電図に異常がみられる場合,どのような診断が考えられますか?
H 不整脈の非薬物療法
 Q43 就学年齢でのカテーテルアブレーションによる治療としてはどのような疾患がありますか?
 Q44 就学年齢でペースメーカによる管理を受けている疾患とその注意点を教えてください
 Q45 就学年齢で植込み型除細動器による管理を受けている疾患とその注意点を教えてください

Chapter 5 検査に関する基礎知識
A 心電図検査
 Q46 典型的な心電図波形と読み方を教えてください
 Q47 心室肥大の判定基準を教えてください
 Q48 Q波が異常な場合はどのような波形になりますか?また,その際に疑う疾患や2次以降の検診について教えてください
 Q49 QRS電気軸の左軸偏位と右軸偏位はそれぞれ何を意味していますか?軸偏位で2次検診に抽出するのは,どのような場合ですか?
 Q50 R・S波が異常な場合はどのような波形になりますか?また,その際に疑う疾患や2次以降の検診について教えてください
 Q51 ST接合部が異常な場合はどのような波形になりますか?また,その際に疑う疾患や2次以降の検診について教えてください
 Q52 T波が異常な場合はどのような波形になりますか?また,その際に疑う疾患や2次以降の検診について教えてください
 Q53 房室伝導異常の場合はどのような波形になりますか?また,その際に疑う疾患を教えてください
 Q54 心電図解析にはAIが応用されているでしょうか?それによって学校心臓検診にはどのような影響がありますか?
B その他の検査
 Q55 聴診時に留意すべきポイントを教えてください
 Q56 X線検査結果から診断できることや,診断する際の注意点を教えてください
 Q57 運動負荷心電図の種類と使い分けを教えてください
 Q58 学齢期の小児が不定期に動悸,胸痛などを訴える場合に,日常生活での心電図を評価できる方法を教えてください
 Q59 心エコー図検査結果から診断できることや,診断する際の注意点を教えてください
 Q60 2次以降の検診で心臓カテーテル検査が必要と考えられるのはどのような場合ですか?また,実施の際の注意点を教えてください

Material 資料
 心臓の構造と刺激伝導系
 Fridericia補正式
 心肺蘇生手順
 各種ガイドライン,関連学会・団体リスト
 心疾患治療における主な薬剤一覧

索引

関連書籍

top