株式会社 診断と治療社

【4月中旬発売予定】 新生児マススクリーニング対象疾患等診療ガイドライン2026

本書は,2015年,2019年と出版してきた,新生児マススクリーニング対象疾患の診療と治療に焦点をあてた先天代謝異常症の診療ガイドライン集の2026年版である.情報のアップデート,最新の治療方針,治療薬の解説のほか,実診療の現場で役立つ情報をまとめたMini lectureやMini colmnも健在.先天代謝異常疾患の診療に携わる医師だけでなく,すべての小児科医必携の書である.
定価:
8,250円(本体価格 7,500円+税)
発行日:
2026/04/14
ISBN:
9784787827487
頁:
384頁
判型:
B5
製本:
並製
在庫:
在庫無し

序文

 先天代謝異常症は遺伝性の希少疾患であり,新生児期・乳児期の臨床症状は非特異的であることが多く,一般診療の現場において早期診断は必ずしも容易ではありません.一方で,フェニルケトン尿症に代表されるように,出生早期に診断し適切な治療介入を行うことで,重篤な神経障害などを未然に防ぐことが可能な疾患が存在することが明らかとなり,新生児マススクリーニングの医学的・社会的意義は広く確立されてきました.
 わが国では1977年に全国規模で新生児マススクリーニングが開始され,その後の対象疾患の拡大を経て,2014年にはタンデムマス法の導入により対象疾患が大きく拡充されました.これに伴い,先天代謝異常症と診断される患者数は増加し,専門施設のみならず一般医療機関においても,初期対応と専門施設との診療連携の重要性が一層高まっています.希少疾患であるがゆえに高度な専門性が求められる一方で,診療の入口は地域の一般臨床にあることから,診療ガイドラインの整備と普及は喫緊の課題です.
 日本先天代謝異常学会は,この課題に応えるべく,2015年に『新生児マススクリーニング対象疾患等診療ガイドライン2015』を発行しました.さらに2019年改訂版では,鑑別診断フローチャートの導入,新規疾患の追加,移行期・成人期医療の課題整理,ミニコラムによる実践的知見の共有など,内容の充実を図ってまいりました.これらの改訂は,単なる情報更新ではなく,日常診療の現場で「使える」指針を目指したものであり,多くの医療関係者に活用されてきたことは,私どもにとって大きな喜びです.
 さらに,2025年9月には,日本先天代謝異常学会が主催者となり,京都国際会館において第15回国際先天代謝異常学会(ICIEM 2025)を開催いたしました.世界各国から先天代謝異常症の診療・研究の専門家が一堂に会し,最新の知見が活発に議論されました.本ガイドライン2026では,そうした国際的議論と新たな知見の一部を踏まえ,わが国の診療実装に資する内容として反映しています.ICIEM 2025の開催は,日本の先天代謝異常症診療が国際的連携の中で発展していくうえで重要な節目となり,本ガイドラインにもその成果が息づいています.
 今回の『新生児マススクリーニング対象疾患等診療ガイドライン2026』は,これまでの理念と構成を継承しつつ,近年の遺伝子解析技術の進歩,新規治療薬の登場,指定難病制度の拡充,成人期患者の増加といった医療環境の変化を踏まえ,内容の更新と体系化を行ったものです.本ガイドラインの目的は,新生児マススクリーニング等で発見される先天代謝異常症患者に対して,正確な診断と適切な初期対応のための標準的指針を示すことにとどまりません.確定診断後の治療,長期フォローアップ,移行期医療,成人期診療までを見据えた,一貫した診療体制の構築を支援することも重要な目的です.
 本書をより有効に活用いただくために,いくつかの「上手な使い方」をお伝えします.まず,マススクリーニング陽性例への初期対応の場面では,各疾患の診断基準やフローチャートを参照し,緊急性の判断と専門施設への連携の要否をご確認ください.次に,確定診断後には,疾患ごとの治療目標,栄養管理,治療用ミルクの適応,フォローアップの要点を参照することで,診療方針の標準化に役立ちます.さらに,移行期・成人期に関する記載は,小児科から成人診療科への診療移行,地域連携,患者・家族支援の検討において重要な手がかりとなります.すなわち,本ガイドラインは「診断のため」であると同時に,「長期支援のため」にも活用していただきたいと考えています.
 本ガイドラインの作成・改訂の背景には,日本先天代謝異常学会の継続的な取り組みに加え,厚生労働科学研究の果たしてきた役割があります.とくに,厚生労働科学研究中村班「新生児スクリーニング対象疾患等の先天代謝異常症の成人期にいたる診療体制構築と提供に関する研究」では,診療ガイドラインの整備を研究の柱の一つとして位置づけ,エビデンスの整理とエキスパートオピニオンの集約,移行期医療・成人期診療の課題検討,患者登録体制や患者会支援,マススクリーニング後の診療体制,治療用ミルク制度の課題整理など,多面的な研究と実践を継続してまいりました.これらの活動は,本ガイドラインの内容充実にとどまらず,診療の均てん化,患者支援,行政施策との連携を支える重要な基盤となっています.
 先天代謝異常症の多くは希少であり,根治的治療が可能な疾患はいまだ限られています.そのため,正確な診断,適切な治療,長期にわたる医療・福祉・教育との連携,そしてライフステージに応じた切れ目のない支援が不可欠です.本ガイドラインが,小児科医,成人診療科医,看護師,管理栄養士,薬剤師,臨床検査技師,遺伝カウンセラーをはじめとする医療従事者の皆様,さらに難病診療や行政に携わる専門職の皆様にとって,実践的かつ信頼できる指針となり,患者さんとご家族のより良い医療と生活を支える一助となることを心より願っております.
 最後に,本ガイドラインの作成・改訂にあたり,多大なるご尽力を賜りました執筆者の諸先生方,診断基準・診療ガイドライン委員会の関係各位,学会・研究班の皆様に深く感謝申し上げます.とりわけ,診断基準・診療ガイドライン委員会の小林弘典委員長,伊藤哲哉副委員長にご尽力を賜りましたこと,心より御礼申し上げます.本書が,先天代謝異常症診療のさらなる発展と,患者さん・ご家族の健やかな未来に寄与することを祈念いたします.

2026年3月
日本先天代謝異常学会 理事長
厚生労働科学研究費補助金難治性疾患等政策研究事業 「新生児スクリーニング対象疾患等の先天代謝異常症の成人期にいたる診療体制構築と提供に関する研究」(中村班) 研究代表者
熊本大学大学院生命科学研究部小児科学講座 教授
中村公俊

目次

序文  中村公俊 
執筆者一覧 
本書で使用される略語一覧 
ガイドライン改訂にあたって―基本的な考え方―  小林弘典,伊藤哲哉,中村公俊 

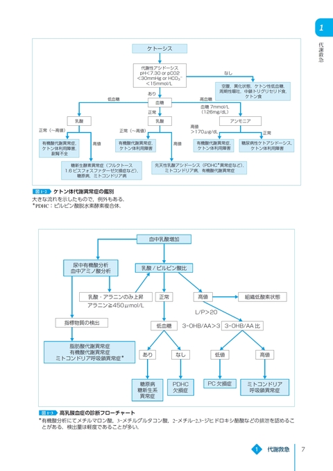
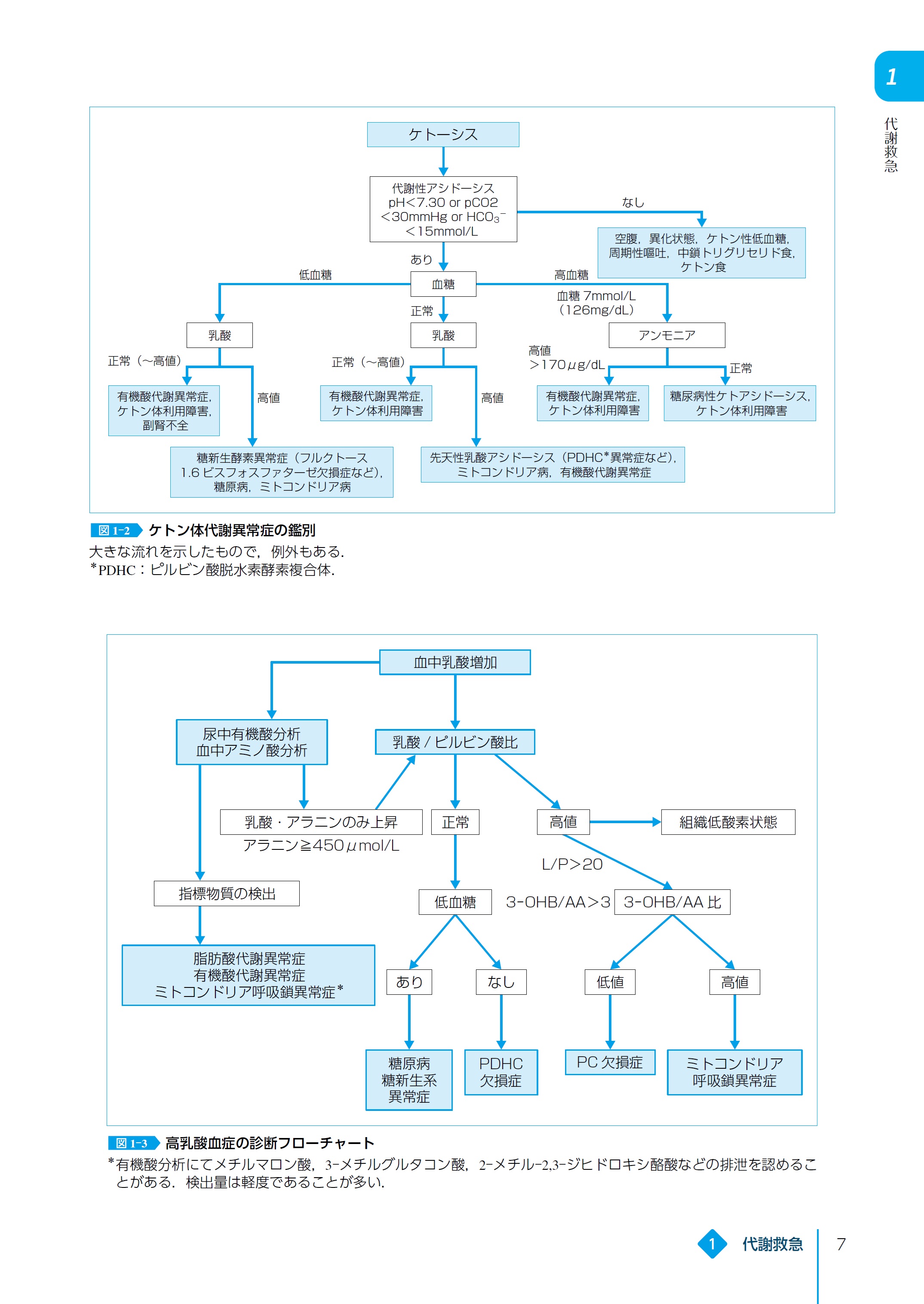
 1 代謝救急 
 2 フェニルケトン尿症および類縁疾患 
 3 メープルシロップ尿症 
 4 ホモシスチン尿症 
 5 高メチオニン血症(メチオニンアデノシルトランスフェラーゼ欠損症) 
 6 プロピオン酸血症 
 7 メチルマロン酸血症 
 8 イソ吉草酸血症 
 9 グルタル酸血症1型 
10 複合カルボキシラーゼ欠損症 
11 HMG-CoAリアーゼ欠損症,3-ヒドロキシ-3-メチルグルタル酸尿症 
12 3-メチルクロトニルCoAカルボキシラーゼ欠損症 
13 脂肪酸代謝異常症:総論 
14 全身性カルニチン欠乏症(OCTN2異常症) 
15 カルニチンアシルカルニチントランスロカーゼ(CACT)欠損症 
16 カルニチンパルミトイルトランスフェラーゼⅠ(CPT1)欠損症 
17 カルニチンパルミトイルトランスフェラーゼⅡ(CPT2)欠損症 
18 三頭酵素(TFP)欠損症 
19 極長鎖アシルCoA脱水素酵素(VLCAD)欠損症 
20 中鎖アシルCoA脱水素酵素(MCAD)欠損症 
21 グルタル酸血症2型(複合アシルCoA脱水素酵素欠損症) 
22 グルタル酸血症2型(GA2)類縁疾患 
23 尿素サイクル異常症 
24 βケトチオラーゼ欠損症 
25 糖原病と糖新生異常症:肝型糖原病 
 ①糖原病Ⅰ型,Ⅲ型,Ⅵ型,Ⅸ型
 ②糖原病Ⅳ型
 ③Fanconi-Bickel症候群
26 糖原病と糖新生異常症:筋型糖原病 
  筋型糖原病
27 糖原病と糖新生異常症:その他の糖原病 
 ①糖原病0a型(肝型グリコーゲン合成酵素欠損症)
 ②糖原病0b型(筋型グリコーゲン合成酵素欠損症)
28 糖原病と糖新生異常症:糖新生異常症
  糖新生異常症
29 Wilson病 
30 リジン尿性蛋白不耐症 
31 シトリン欠損症 
32 ガラクトース血症 
 ①ガラクトース血症Ⅰ型
 ②ガラクトース血症Ⅱ型
 ③ガラクトース血症Ⅲ型
 ④ガラクトース血症Ⅳ型
33 先天性門脈体循環シャント 

巻末 付録:遺伝子解析の依頼,診断支援体制 
索引

関連書籍

top